Перейти к содержимому
  • Главная
  • DIY
  • My electronic tools
  • Links
  • Old tube amps
  • MTB
  • Radio
  • Horses
  • Non electronix stuff
  • Photos
Search for:
X
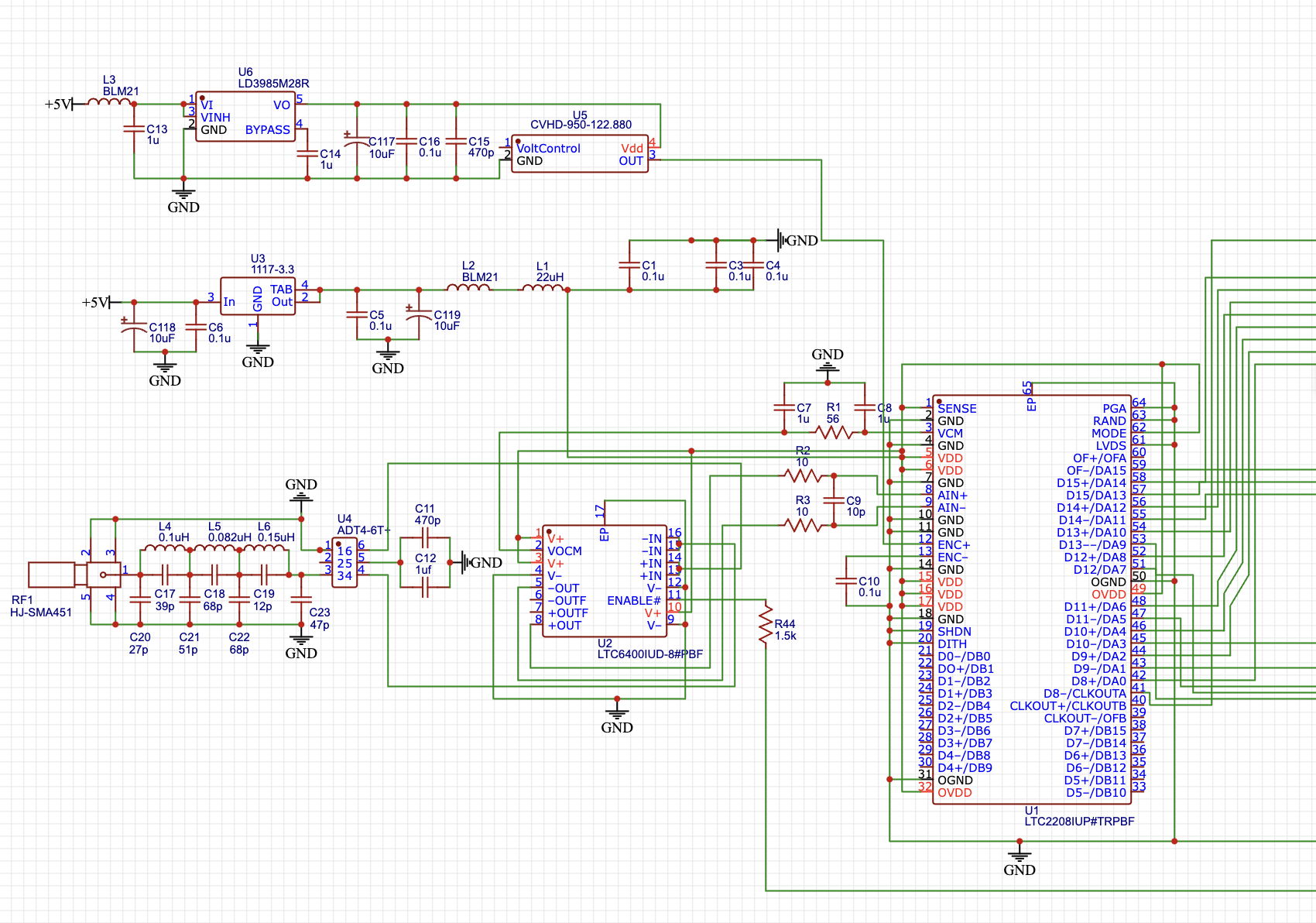
29.06.2025 enthru hamradio adc, ltc2208, qmtech

New ADC module and code changes for it

https://github.com/enthru/qmTech_adc

https://github.com/enthru/redQmtech_notes/tree/main

Назад
Далее
На платформе WordPress

Все права защищены © Enthru site Тема Atmospheres от SEOS THEMES